Antenna types support, information and help

Find information on each of the various antenna types currently offered by the portable-antennas.com site.

Antenna types

Currently, the site offers tools to help the user design nine main types of antenna. Click on a link to open a short article describing the chosen antenna type and its' main characteristics:

and some "specials":

 

Linked dipole designer

The linked dipole antenna designer page enables the user to very quickly design a multi-band linked dipole antenna for portable use in the field, or on a mountain top.

This type of antenna is constructed with one or more sections in series, each for a particular amateur radio band, and which are capable of being linked, or unlinked, as required, to make the antenna resonant on whichever band the radio operator wishes to use. Linking or unlinking sections has, however, the downside of having to lower the antenna to physically reach the very highest links.

The links used to join, or separate, individual sections can come in many different forms according to taste, convenience or budget:

You'll probably try one or more of these before settling on the one you prefer.

4-band linked dipole antenna example

Linked dipole antennas are especially easy to erect, requiring just one support in the center - this could be a pole or a cord suspended from a tree - amd have the added benefit of giving good results even when erected in thick forest. This is due to the fact that, since the antenna radiates predominantly horizontally polarized waves along the main azimuthal lobe*, the trees present little obstacle since they are not only physically, but also electrically vertical.  Hence, the trees have little influence on the radiated signals - good for mountain summits, or other portable locations, which are heavily forested.

* Caveat: This is generally true for dipoles at heights AGL of about 0.3 wavelengths or more; for heights lower than this, the vertical component in the polarization pattern (in directions perpendicular to the antenna's main lobes, i.e. in the plane of the antenna) becomes rather larger:

20-meter linked dipole antenna: polarization patterns at two different heights AGL
 

OCFD antenna designer

The OCFD antenna designer page enables the user to quickly design a multi-band OCFD (off-center-fed dipole) antenna for portable use in the field, or on a mountain top. OCFD antennas consist basically of two wires, together comprising one half-wavelength in length, and fed in a similar manner to a center-fed dipole, but fed off-center at a point usually about 1/3 in length from the end; the designer, however, allows the feed-point position to be configured for optimal performance for those bands of interest to the operator.

40-meter OCFD antenna example

The OCFD antenna is often stated to present an impedance of around 200 ohms to 250 ohms at the feed-point, and is often fed through an unun, usually 4:1, to match a 50-ohm system. A current choke is often also needed to suppress common-mode currents on the feed-line. However, the actual impedance values of a particular OCFD antenna configuration will most often be quite different, and will vary with:

Actual values for the impedance at the antenna base frequency can vary between 73 ohms to several hundred ohms, depending on the configuration (refer to the 4th column in the table below).

One big advantage of the OCFD antenna, as compared to a center-fed dipole, is that it can exhibit low VSWR minima on two, three or four higher bands above the principal band for which it has been designed: for example, with a judicious choice of feed-point position, a 40-meter OCFD can resonate also on the 20-meter, 15-meter and 10-meter bands, with the 6-meter band being an added possibility.

The performance of an OCFD antenna is very sensitive to the choice of feed-point position, as the table below demonstrates. This table lists VSWR values at the stated frequencies across several bands for a 40-meter OCFD, principal frequency 7.000 MHz, erected as a flat-top at 10 meters above average ground. VSWR values for the stated frequencies in each band are displayed as a function of the percentage split between the two separate sections of the antenna, here listed as "Left" and "Right":

Split Ratio,
R/L
Feed-point
impedance
at 7.1 MHz
Band Bands*
Left
%
Right
%
40m
(7.1 MHz)
30m
(10.1 MHz)
20m
(14.2 MHz)
17m
(18.1 MHz)
15m
(21.2 MHz)
12m
(24.9 MHz)
10m
(28.5 MHz)
* where VSWR is <= 3.5,  with alternatives where it's possible to tune out up to 10:1 VSWR

The animation below uses the same antenna configurations as the table, and demonstrates graphically how sensitive an OCFD antenna is to the relative ratios of the two sections, left and right:

40-meter OCFD antenna

From these data, it can be seen that the most often-used 1/3 to 2/3 (or 33% / 67%) ratio section lengths used for a 40-meter OCFD antenna will result in the antenna being resonant on three amateur bands, 40m, 20m and 10m, but NOT on 15m. In order to get a 40-meter OCFD antenna to be resonant also on the 15m band, a different lengths ratio between the antenna sections must be used.

Among the best ratios to be used, as both the graphic and the table show, are close to an 18% / 82% or 20% / 80% ratio which gives good VSWR minima on all four bands 40m, 20m, 15m and 10m. This is also borne out by the comments made in Part 4 of this document on OCFD antennas:
   https://rsars.files.wordpress.com/2013/01/study-of-the-ocf-dipole-antenna-g8ode-iss-1-31.pdf
where the author suggests a 1/6 to 5/6 (or 16.67% / 83.33%) ratio would be the best choice to bring the antenna to resonate on four HF bands 40m, 20m, 15m and 10m, and incidentally also on the 6-meter band.

Changing the angles (within reasonable limits) of the two arms of an OCFD antenna has a much less profound effect on VSWR and bands coverage than the choice of feed-point position. Angling one or both arms downward, however, has the effect of lowering the antenna impedance somewhat.

The OCFD antenna can be a very useful and time-saving field antenna in the field - simply change TRX band to one of the antenna's resonant bands, and start transmitting.

 

EFHW antenna designer

The EFHW antenna designer page enables the user to quickly design either a multi-band EFHW (end-fed half-wave) or EFRL (end-fed random-length) antenna for portable use in the field, or on a mountain top.  Such antennas consist basically of one single wire having:

and which can be configured in one of several ways:

40-meter EFHW antenna example, configured as a sloping inverted-L
EFHW antenna

Being end-fed, and resonant on more than one harmonically-related frequency, the EFHW antenna is voltage-fed and presents very high impedance (around 2500 ohms to 5000 ohms) at the feed-point, and hence needs an unun, typically 49:1 or 64:1 or even higher, to match a 50-ohm system.

One big advantage of the EFHW antenna is that it can exhibit low VSWR minima on several bands above the principal band for which it has been designed: for example, a 40-meter EFHW can resonate also on the 20-meter, 15-meter and 10-meter bands, with 6-meters being thrown in for good measure. This can readily be seen in the diagram below:

40-meter EFHW antenna: VSWR curve over several bands, including impedance curves
EFRL antenna

The EFRL antenna is also voltage-fed, but is designed to be NOT resonant on any bands of interest, and to present only medium-high impedances (in the range of a few hundred ohms) at the feed-point; hence it needs an unun with a typical ratio of 9:1 to match a 50-ohm system.  Unlike the EFHW, the EFRL antenna can be used quite effectively on bands which are not harmonically related, such as the WARC bands 30m, 17m and 12m.  A good matching network or device (an antenna tuner) is required to bring the generally high VSWR down to usable levels.

Since the length of an EFRL antenna is NOT related directly to the design (principal) frequency, it's often thought that ANY length could be used. This turns out not to be the case, and many theoretical studies and practical experiments have been conducted in order to determine which length or lengths will work for various combinations of bands, and which will not.  Results of many of these studies can be found online, and we present here a short list of such lengths which you may wish to try:

Length,
feet
Length,
meters
 Bands*
29.0 8.84  40m - 10m
35.5 10.82  40m - 10m
41.0 12.50  40m - 10m
52.0 15.85  40m - 10m
58.0 17.68  40m - 10m
71.0 21.64  80m - 10m
107.0 32.61  80m - 10m
119.0 36.27  80m - 10m
135.0 41.15  160m - 10m
148.0 45.11  160m - 10m
203.0 61.87  160m - 10m
*Some bands may not be available or tunable.

This list is intended as a helpful guide only: some of these lengths may not work for you, or may not tune on all the bands you need.  You can use our End-fed random wire antenna lengths calculator to help you decide which length or lengths may be best for your choice of wire, insulation and bands.

Counterpoise, or no counterpoise?

The question often arises, as to whether to use a counterpoise with an EFHW or EFRL antenna or not. The answer is, unsurprisingly, that it depends:

NEW  Adjusting EFHW performance in the higher HF bands

Many operators have found that EFHW antennas for the lower HF bands (40 meters and 80 meters) need to be configured such that their fundamental frequency is situated at, or even below, the lower end of the principal band.  This is done in order to slightly reduce the resonant frequencies (the VSWR minima) in the higher bands (e.g. 20 meters, 15 meters, 10 meters), to bring them closer to those bands' centers than would otherwise be the case.

Although this certainly helps to pull the antenna's resonant frequencies in the higher bands closer to those bands' center frequencies, it's often not quite enough on its' own.

To reduce the resonant frequencies (the VSWR minima) in the higher bands even more, to bring them closer to the bands' centers (or their lower ends for CW work), a small fixed series inductance is inserted into the first few meters of the EFHW antenna.

The EFHW designer allows the user to choose an inductance value from the dropdown in the main antenna setup section, and also now features an inductance coil calculator dialog with which the dimensions of the coil can be determined.  Click on the "Open coil calculator" button to display the dialog.

After choosing an inductance value, and calculating the dimensions of a suitable coil, the user should check the resonant frequencies in the VSWR chart.  Use the "Bands range" options to view VSWR performance over several higher bands.

Careful optimization of EFHW and/or EFRL antenna characteristics is needed to ensure good performance in the field. Ground conductivity plays a part, as well as choice of principal frequency, configuration, and inductive/capacitive loading of the antenna. If done right, these antennas can be very useful and time-saving in the field.

 

Vertical antenna designer

The Vertical antenna designer page enables the user to quickly design a single-band vertical antenna for portable use in the field, or on a mountain top. For portable use, the vertical antenna is most often constructed of wire, supported by a pole of sufficient height to accommodate the complete antenna length.

The designer covers three major variants of the type, for HF and for VHF/UHF:

When configured as a 1/4-wave or 5/8-wave vertical, a set of radials are required to "complete" the antenna. How many radials, of what length, and at what downwards slope angle they should be arranged: these are matters for the builder to decide.

The designer allows the user to set the number of radials, their lengths and slope angle.  A minimum of one radial can be enough to "get a signal out" while operating portable, but at the cost of skewing the radiation patterns; however, 3 or 4 radials equally spaced will give excellent results. Some portable operators use eight or more radials, but it has to be said that the "law of diminishing returns" is at work here - many more radials does not necessarily translate to much better performance.

When configured as a 1/2-wave vertical, however, the antenna does not need radials, although they can be used if desired, and is essentially an end-fed half-wave (EFHW) antenna. As with all such EFHW antennas, a counterpoise is often used, and is recommended, at the feed-point. This counterpoise ideally has a length which optimizes the feed-point impedance: in particular, a length is chosen which brings the reactive component of the impedance as close to zero as possible. Most observers agree that the optimum counterpoise length is 1/20 λ (0.05 λ).

1/4-wave vertical, with configurable radials

The 1/4-wave vertical is perhaps the best-known of the vertical antenna variants. The main radiating element is shorter than the others covered here, and the total length of the antenna can often easily be laid along a non-conducting support, such as a fiberglass pole.

Like all verticals, the 1/4-wave vertical transmits and receives equally in all directions - the azimuthal radiation pattern is a circle. If erected at about 1/4-wavelength above the ground, the elevation radiation pattern shows a single lobe at a low angle - as seen here to the right.

This makes it a good single-band DX antenna.

If erected higher than about 1/4-wavelength above the ground, the elevation radiation pattern begins to show additional lobes at higher elevation angles, thus increasing the chances of making contacts at shorter distances.

As noted above, the user can choose any number of radials from one single radial, up to a maximum of ten radials - enough for even the most demanding of portable operators. The radials' angle can also be set between 0° for radials laying along the ground, up to a maximum of 50°. Altering the radials' angle will affect the feed-point impedance: an angle of 45° will result in an impedance close to 50 Ω. A chart of feed-point impedance plotted against radials angle will be found in the Reference dialog in the Vertical Antenna designer page.

NEW  Shortened 1/4-wave vertical for the lower HF bands

For portable use, radiator sections for 1/4 wave vertical antennas for the 20-meter band and higher are of manageable lengths - 5m or less.  For the lower HF bands, however, the radiator sections quickly become too long to manage easily, especially when activating portable. However, by inserting a loading coil in series with the antenna wire close to the base of the radiator, the physical length of the radiator can be significantly shortened, which can help to ease the deployment of the antenna.  Another way to shorten the vertical radiator would be to add a "capacity hat" at the top of the radiator: this is, however, beyond the scope of this designer.

A new set of controls has been added to the vertical antenna designer with which you can specify a new, shortened, length for your antenna, and with which you can calculate the inductance and dimensions of a suitable loading coil.  Just choose the "1/4-wave vertical..." configuration from the dropdown, and activate the "Shortened length" radio button provided - a new sub-section in the main antenna setup section will appear.

Click on the "Open coil calculator" button to show a dialog which will enable you to specify a shortened length for your antenna, and to calculate the dimensions of the coil required to compensate for the shortening of the main vertical section.  You will note that the frequency input in the dialog is read-only - you can change this frequency by using the two frequency up/down buttons in the main antenna setup section.

Specify a length which is less than the "nominal" or "corrected" length as shown in the main antenna setup section. For the coil wire, choose as large a diameter as possible - this will keep resistive losses to a minimum.

Be aware that, at these low frequencies, a shortened antenna will incur greater ground return losses, and greater proximity losses. Some signal loss has to be expected; the shortened vertical will certainly work when properly configured, but will not be quite as efficient as a standard-length 1/4-wave vertical.  Note also that the bandwidth for shortened 1/4-wave verticals is often much less than for the standard length variants.

Using the controls and dialog as provided, you can design a vertical antenna for, say, one of the 40-meter, 80-meter or 160-meter bands, which can have a much reduced vertical length to fit a standard 8m, 10m or 12m long fiberglass pole.  As far as the radials for such a shortened vertical are concerned, it is probably best to keep the "regular" 0.25 lambda lengths for these - in any case, experiment with radials' lengths and check the results in the VSWR chart.  For such shortened verticals for the lower HF bands, this chart acts as a "sanity check" to help you to achieve the VSWR minimum at the desired frequency, while keeping the VSWR minimum at a usable level at that frequency.

1/2-wave vertical, with configurable counterpoise

The 1/2-wave vertical antenna is basically a single element end-fed half-wave (EFHW) antenna vertically arranged. Like all EFHW antennas, the 1/2-wave vertical has a very high feed-point impedance - on the order of 1500 Ω to 2500 Ω - and therefore requires a matching device to transform this high impedance to one close to 50 Ω.

Like all verticals, the 1/2-wave vertical transmits and receives equally in all directions - the azimuthal radiation pattern is a circle. If erected close to the ground, the elevation radiation pattern shows a single lobe at a low angle, similar to that of the 1/4-wave vertical.

The low elevation angle makes it a good antenna for long-distance DX operation.

If erected higher above the ground, the elevation radiation pattern begins to show additional lobes at higher elevation angles, thus increasing the chances of making contacts at shorter distances.

Furthermore, it is found that the addition of a short counterpoise of a certain length at the feed-point of the 1/2-wave vertical will help to reduce the reactive component of the high feed-point impedance to close to zero. The optimum length of such a counterpoise has been found by many observers to be 1/20 λ (0.05 λ). A chart of feed-point impedance plotted against counterpoise length will be found in the Reference dialog in the Vertical Antenna designer page: the optimum length can be readily ascertained from the chart.

As an example, the optimum counterpoise length for a 10-meter 1/2-wave vertical antenna is found to be close to 0.5 meter - rather short when compared to the 5 meters length of the main vertical element.

The counterpoise itself can be either:

If, on the other hand, you feed the 1/2-wave vertical antenna with an impedance-transforming LC L-match circuit, the counterpoise will not be needed; however, a current choke will still be needed to prevent RF from reaching the transmitter.
Our own LC L-match calculator can be found in the Extras - Calculators - L-Match section.

5/8-wave vertical, with configurable radials

In most respects, the 5/8-wave vertical antenna has characteristics closely resembling those of the 1/4-wave vertical, but differs in the shape of the elevation radiation pattern.

Like the 1/4-wave vertical, the 5/8-wave vertical transmits and receives equally in all directions - the azimuthal radiation pattern is a circle. If erected at about 1/4-wavelength above the ground, the elevation radiation pattern shows a single lobe at a somewhat higher angle than the 1/4-wave vertical.

This higher elevation angle makes it a good antenna for middle distances and shorter skip lengths than the 1/4-wave vertical.

If erected higher than about 1/4-wavelength above the ground, the elevation radiation pattern begins to show additional lobes at even higher elevation angles, thus increasing the chances of making contacts at shorter distances.
 

Delta loop antenna designer

The delta loop designer page enables the user to quickly design a single-band triangular delta loop antenna for portable use in the field, or on a mountain top. In its' "apex-up" configuration, the antenna needs just one support, either a pole or a cord suspended from a tree. The "point-down" configuration, on the other hand, requires two such supports.

This type of antenna is constructed as a closed triangular loop, with the apex either at the top of the loop ("apex-up"), or at the bottom of the loop ("apex-down"). The shape of the triangular loop depends strongly on the main configuration, "apex-up" or "apex-down" - in order to keep the feed-point impedance close to 50Ω in each case, the "apex-up" variant needs to be much shallower and broader than the "apex-down" variant, which is narrower and taller, as the graphic makes clear:

20-meter delta loop antenna example: "apex-up" and "apex-down" variants

The user can choose any of the following allowed configurations and feed-point positions in the loop:

Feed-point position Polarization direction
Apex-up configuration Apex-down configuration
At the apex Mixed polarization (NVIS, higher impedance and VSWR values) Horizontal polarization*
At a point 1/4 wavelength down from the apex Vertical polarization* N/A
At one corner of the horizontal section Vertical polarization Mostly horizontal polarization
At the mid-point of the horizontal section Mixed polarization (NVIS, higher impedance and VSWR values) Horizontal polarization
* = standard feed-point position for the configuration

The table shows that the delta-loop antenna in the "apex-up" configuration exhibits either vertical polarization or mixed horizontal/vertical polarization, depending on the position of the feed-point in the loop. In the "apex-down" configuration, on the other hand, the polarization direction is predominantly horizontal.

NOTE: When the feed-point is positioned at 1/4 wavelength down from the upper apex point, it is important to note that the coaxial cable inner conductor is attached to the 1/4-wave section, and the coax shield is attached to the other short section on that side.

The delta-loop antenna generally features a low vertical take-off angle, even though such antennas are erected with either their lower side (in "apex-up" configuration) or their apex point (in "apex-down" configuration) only a couple of meters above the ground. The low take-off angle makes this kind of antenna a worthwhile prospect for DX-ing, especially while operating portable. If erected on a summit where the ground drops away appreciably from the summit, the take-off angle will be even lower; placing the delta-loop antenna higher up on its' center support will also lower the take-off angle.

Another feature of the delta-loop azimuthal radiation is the deep, or even very deep, low at high elevation angles (see the diagram below), meaning much less power is dissipated at high angles. This means, however, that this antenna is not a good choice for NVIS communications.

Delta loop antenna designer - interactive radiation pattern display

The delta-loop antenna is also fairly broadband on its' designated band - the 2.0:1 VSWR range on the 20-meter band for example, at ~350kHz wide, covers the entire band.

Two slight disadvantages can be encountered when erecting the delta-loop antenna:

One should also note that, since the delta loop antenna is erected fairly low above the ground (typical heights are of the order of λ / 10), the antenna's high voltage points are often within reach of the operator or passers-by. The user should therefore check the currents diagram for points at which the current is low, and the voltage therefore high, and take steps i.e. adding extra insulation at these points to minimize the chance that either the operator nor a casual passer-by can easily come into contact with any such high voltage point(s).

 

Half-square antenna designer

The half-square antenna designer page enables the user to quickly design a half-square antenna for portable use in the field, or on a mountain top. This type of antenna needs two supports: a combination of pole(s) and/or cord(s) suspended from a tree. Half-square antennas can be configured in one of two ways:

40-meter half-square antenna example, configured as a multi-band EFHW
Half-square antenna configured as a full-wave single-bander

When configured as a full-wave single-bander, the impedance at the upper corner feed-point is approximately 50 ohms, and hence does not necessarily need an unun at the feed-point, although a 1:1 unun is often used. It's important to run the coax feed-line at 90° to the antenna for a couple of meters in order to minimize common-mode currents on the coax sheath.

This configuration results in a fairly low angle (~ 20° to 25°) elevation radiation pattern, with good broadside lobes, deep (typically better than 12dB) rejection in the plane of the antenna, and a deep (~15dB) minimum at high elevation angles. This makes this configuration a good choice for single-band DX work.

Half-square antenna configured as an EFHW half-wave multi-bander

When configured as a half-wave multi-bander, the impedance at the end of the wire is around 2500 ohms to 3500 ohms, and hence an unun, typically 49:1, is needed at the feed-point. In addition, the antenna will most often need a short (~1/20 wavelength) counterpoise to bring the reactive component of the impedance to as close to zero as is practicable. As with the EFHW antenna, the counterpoise can be either a separate piece of wire, or the part of the coax leading from the feedpoint: in either case, a current choke is needed on the coax.

Like other EFHW antennas, this configuration can exhibit low VSWR minima on several bands above the principal band for which it has been designed: for example, a 40-meter half-square configured in this way can resonate also on the 20-meter, 15-meter and 10-meter bands, with 6-meters being thrown in for good measure.

Some tests indicate that the half-wave displays a significantly lower noise figure than a 1/4-wave vertical in a side-by-side comparison. See e.g. Half-Square Antenna: 3.6dBi and Low Takeoff Angle - K5OHY

Can I use an inverted half-square antenna?

It is possible to use a half-square antenna in inverted configuration, i.e. with the horizontal section lowest, and fed at one of the lower corners. Some have claimed good results from such a configuration, especially on beaches close to salt water.  However, due to the current maxima being so close to the ground, this will inevitably lead to increased ground coupling and increased signal losses.  Due to the high conductivity of salt water, an inverted half-square on a salt-water beach will lead to even stronger coupling into the ground, making this configuration even less efficient.  Any increase in gain over a similar antenna erected over less conductive ground will almost certainly be due to the so-called salt-water amplifier effect which, it is claimed, can lead to gain increases of up to 10dB, especially for vertically-polarized antennas.

If you are thinking of using an inverted half-square antenna, then losses due to coupling into the ground can be lowered by:

In any case, an inverted half-square, fed at a lower corner, is a less efficient antenna than the more conventional configuration, with the only advantage seeming to be ease of access to the feedpoint.

 

Moxon antenna designer

The Moxon antenna designer page enables the user to quickly design a Moxon 2-element beam antenna for portable use in the field, or on a mountain top. This type of antenna needs a single support only.

First designed in the early 1950's, and later further developed by L.B.Cebik in the 1980's, the Moxon antenna has become a firm favourite for those interested in building a lightweight beam antenna for home or portable use.

10-meter horizontal Moxon antenna example

Since the Moxon is a beam antenna consisting of a driver element and a single parasitic reflector element, both folded toward each other, it makes for a usefully compact array. It can be made of wire supported by spreaders, or from lightweight tube which is mostly self-supporting. In both cases, however, a single support only is needed, which is very handy when erecting the antenna for portable operations.

Moxon antenna gain

Like other beam-type antennas, the Moxon can be configured either as a horizontal beam, or as a vertical beam, with the radiation polarized as the configuration. The gain to be expected from the horizontal Moxon is quite high, at 10dBi or greater; the vertical Moxon, on the other hand, exhibits rather lower gain, at about 5 dBi or 6 dBi, depending on height AGL.

In either configuration, as with all 2-element driver-reflector beams, the gain is highest at the low end of the band and tapers off as the frequency is increased. See the following sections for more information...

Moxon antenna configured as a horizontal beam

The horizontal Moxon beam offers a broad forward azimuthal radiation lobe giving modest directivity of about 2dB, with a deep null toward the back end, giving a high front-to-back ratio: gains of up to 9.7dBi are possible. The azimuthal radiation pattern is only moderately sensitive to the height of the antenna above ground, whereas the shape of the elevation pattern depends very strongly on the height of the antenna above ground. The following animation shows both azimuth and elevation patterns for a horizontal 10-meter Moxon beam at heights between 4m and 10m above ground level (height measured at the antenna center):

Horizontal Moxon

As can be seen from the graphic, at lower heights of 4m or 5m AGL, the elevation pattern consist of a single lobe with elevation angle of around 25° to 35°. At greater heights AGL, the elevation pattern splits into two very distinct lobes, one low and one high, such that the signal is "shared" between them - this can be useful for both long-distance DX contacts, as well as for more close-in contacts.

Moxon antenna configured as a vertical beam

The vertical Moxon beam offers a very broad forward cardioid azimuthal radiation lobe giving modest directivity, with a deep null toward the back end, giving a high front-to-back ratio. Both the front-to-back ratio and the SWR depart from optimal values more rapidly below the design frequency than above it. Hence, the design frequency will normally be about 1/3 the way up the overall operating passband.

The azimuthal radiation pattern exhibited by the vertical Moxon beam is only moderately sensitive to the height of the antenna above ground, whereas the shape of the elevation pattern again depends very strongly on the height of the antenna above ground.

The following animation shows both azimuth and elevation patterns for a vertical 10-meter Moxon beam at heights between 1m and 8m above ground level (height measured at the lowest part of the antenna):

Vertical Moxon

As with the horizontally-oriented Moxon, the elevation pattern at different heights AGL also shows a second elevation lobe above the main lobe, but at shallower angles than with the horizontally-oriented Moxon. At lower heights of 1m or 2m AGL (measured at the lowest part of the vertically-oriented antenna), the elevation pattern mainly consists of a single lobe with elevation angle of around 15°.

At greater heights AGL, the elevation pattern splits into two lobes, one at low elevation and one at a somewhat higher elevation, such that the signal is "shared" between them, but in this case, the two elevation pattern lobes are much closer together than is the case with the horizontally-oriented Moxon, and present more of a low- to mid-angle "broad front", serving both DX and middle-distance contacts.

Moxon antenna VSWR curve

The Moxon antenna has a very distinctive and asymmetrical VSWR curve, the shape of which is only weakly dependent on orientation and/or height AGL:

Horizontal 10-meter Moxon antenna at 5m AGL: VSWR, impedance and bandwidth curves

The curve displays a steep rise at frequencies below the VSWR minimum, and a more shallow rise at frequencies above the VSWR minimum.
In all cases, and using the calculated dimensions, the feed-point impedance stays close to 50 Ω, the VSWR is low (2.5 or less) and bandwidth is high - even across such wide bands as 10 meters, 6 meters and 2 meters.

Moxon antenna - effects of changing element size(s) and/or spacing

The "standard" dimensions of the Moxon antenna have been developed after many design iterations, to provide optimum gain, front-to-back ratio and bandwidth. As such, it's probably best to accept the dimensions calculated - however, this is your antenna, and you may wish to conduct your own experiments to tweak its' performance the way you want to have it. To help you in such an endeavor, here are a few tips to point you in the right direction:

Small geometry tweaks (1–2% of element length or spacing) can cause significant frequency shifts. The Moxon’s performance sweet spot is a delicate balance: maximum front-to-back ratio and near-50 Ω feedpoint impedance occur only in a narrow dimensional window.

 

Hentenna antenna designer

The Hentenna antenna designer page enables the user to quickly design a "Hentenna" - a compact lightweight wire beam antenna for portable use in the field, or on a mountain top. This type of antenna needs a single support only, has a low elevation take-off angle, and is a good choice for single-band DX.  If the antenna is supported only by a vertical pole, the beam direction can be changed simply by rotating the pole by hand.

The "Hentenna" antenna - sometimes known as the "Japanese miracle" - was originally developed by a group of Japanese 6-meter operators in the 1970s - the "Hen" (meaning interesting, unusual, strange, etc.) in "Hentenna" was chosen to reflect the curious fact that, when vertically- oriented, the antenna has horizontal polarization, and vice-versa.  Both types can be modelled in the designer.

Single-band Hentenna beam antenna for 10 meters
Performance

The antenna's feed-point impedance is generally 60 to 65 ohms, so a fair match to a 50 ohm system. The azimuthal radiation pattern resembles that of a dipole in free space, with two lobes firing broadside to the plane of the antenna; half-power (-3dB) beam-width is approximately 90°:

10-meter Hentenna beam antenna - azimuthal radiation pattern

In elevation, the radiation pattern consists of a single low-angle lobe at 24° or 25°, with a half-power (-3dB) beam-width of about 27°:

10-meter Hentenna beam antenna - azimuthal radiation pattern

The VSWR curve is symmetrical, and presents a 2:1 bandwidth of over 600kHz on 10 meters:

10-meter Hentenna beam antenna - azimuthal radiation pattern
Vertical or horizontal?

Each of the vertical and horizontal variants of the Hentenna antenna have their relative strengths and weaknesses. A selection of these are listed here:

 

VP2E (Vertically-polarized 2-Element) antenna designer

The VP2E (Vertically-polarized 2-Element) antenna is a full-wave single-band wire antenna fed off-center, configured as an inverted-V, erected low above the ground, and producing predominantly vertical polarization, without the need for radials or counterpoise.  These features make the VP2E antenna an attractive proposition as a portable antenna, not only because the central antenna support is conveniently low.

This is an interesting antenna, the actual properties of which, in terms of radiation patterns and VSWR performance, depend on the choice of antenna apex angle, the position of the feed-point and the height at which the antenna is erected.  The VP2E antenna designer allows the user to change these values at will, and in any combination, to investigate how the antenna will perform.

20-meter band VP2E antenna

Several reports and articles on the VP2E antenna have been published online; most appear to derive from just one or two original sources.  These articles all claim that the antenna has a feed-point impedance (FPI) of 50 Ω, as long as the "correct" feed-point position is used.  This is in fact not the case: by choosing a range of feed-point positions, apex angles and antenna heights, it can be seen that the lowest FPI attainable with this antenna, for practical configurations, is around 80 Ω to 85 Ω, rather than 50 Ω.

20-meter band VP2E antenna - current distribution diagram

The feed-point position does not fundamentally change the current distribution along the antenna; it simply samples a different point along the standing-wave pattern.  Consequently, the feed-point impedance varies smoothly with position (see chart below) and does not exhibit a distinct "50 Ω" resonance point.  The current distribution has minima at the apex and at the wire ends, with maxima along the sloping sections.  In practice, a feed-point impedance of around 85 Ω results in an SWR of approximately 1.7:1 on 50 Ω coax - depending on configuration - corresponding to low mismatch losses.  This often leads to the antenna being described as "50 Ω" in informal reports.

20-meter band VP2E antenna - impedances chart

This curve, of feed-point impedance by feed-point position, is for a 20-meter VP2E antenna, with apex angle 140° and foot height 0.030 λ - this is a typical set-up for this kind of antenna.  As can be seen from the chart, over a range of feed-point positions the lowest impedance measured is about 85 Ω, and never reaches the 50 Ω which some claim for the VP2E antenna.  The curve closely mirrors the standing-wave current distribution (see above) in either of the two arms of the antenna, which varies smoothly along the wire.

Performance

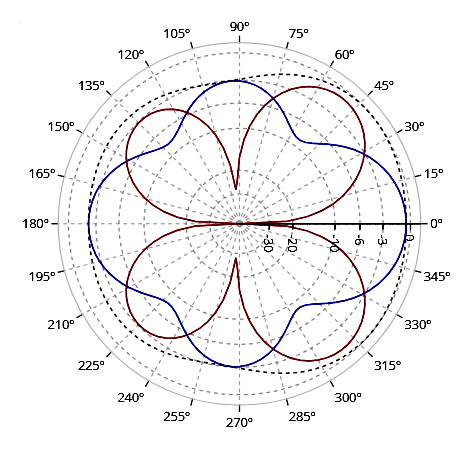
The performance of the VP2E antenna is highly dependent on the configuration of feed-point position, apex angle and height above ground. No single set of definitive performance figures can be given; however, we list here a couple of different configurations (sets of user settings) for a 20-meter VP2E above average ground, and the minimum VSWR, feed-point impedance, and radiation patterns to be expected from them:

User settings VSWRmin
and FPI
Radiation patterns
Feed-pt.
pos.
Apex
angle
Foot
height
Azimuth Elevation Polarization
0.240 λ 140° 0.040 λ 1.64 : 1
82 Ω
DD5LP version 2.00 : 1
99 Ω
0.300 λ 134° 0.030 λ
RU3AX version 2.65 : 1
130 Ω
0.140 λ 140° 0.030 λ

As can be seen from the polarization radiation patterns, the VP2E antenna exhibits stronger vertical polarization (blue curves) than horizontal polarization (red curves) in four principal directions: two in the plane of the antenna and two broadside to it. This behaviour is unusual for a dipole-like configuration, and indicates that significant vertical current components are present, resulting in predominantly vertical polarization over much of the azimuth.

Starting out

When exploring the VP2E antenna, a good baseline to start with is:

With settings similar to these, you can begin to explore the possibilities the VP2E antenna has to offer.

 

"4DX" Dipoles beam antenna designer

The "4DX" Dipoles beam antenna designer page enables the user to quickly design a switchable 2-element wire beam antenna for portable use in the field; this type of antenna needs a single support only.  This type of antenna is something of an "outlier" in terms of portability, since its' footprint size would probably be too large for most quick mountain-top deployments. Nonetheless, it would make an excellent choice for activations of parks, or islands/lighthouses, or for Field Day.

Single-band "4DX" Dipoles beam antenna for 20 meters

The antenna consists of four separate sloping wires making up an array of two angled inverted-vee dipoles, the apexes of which are arranged very close to each other at the center. Each half of the array is a full-sized single-band dipole, or multiband linked dipole, antenna: to achieve directionality, one of the dipoles is loaded capacitively at the apex, effectively shortening its' legs electrically.  This dipole then becomes a "director" for the other, "driver", dipole, and the array radiates preferentially in that direction.  By arranging switchable capacitors and feed-point positions on each pair of arms of the array, the antenna can very quickly be made to radiate in any one of four different directions.

This directional wire beam antenna - also known as the "4DX" antenna - was originally designed in 2017 by father and son team LZ1AQ and LZ1ABC. They took as their initial model a solution published in 2011 by Ashraf Abuelhaija and Klaus Solbach, DK3BA in an article in QST magazine: this model could be switched electrically through 6 different compass directions, but the Bulgarian team simplified this to provide just 4 different beam directions.  They published their endeavors and findings in this PDF file available online.

The electrical switching of the antenna's beam direction was subsequently further developed and improved by Ed DD5LP, as described in his blog article from October 2024.

In addition, an article by Steve VK6VZ and Kevin VK6LW in the RSGB's RadCom magazine from October 2024 also investigated this antenna, and describes how they developed their own version of switching circuits to change the beam direction.

Performance

Depending on how high the antenna is deployed, and at what angles its' legs are set at, the "4DX" Dipole beam antenna provides an azimuthal -3dB beam-width of about 65° and a F/B ratio of 12dB or better:

"4DX" Dipole beam antenna for 10 meters at 6.4m AGL: azimuth radiation pattern

The elevation radiation pattern has a -3dB beam-width of 28° to 30° with its' main lobe peaking at between 24° to 27° :

"4DX" Dipole beam antenna for 10 meters at 6.4m AGL: elevation radiation pattern

The VSWR curve shows a fairly flat 2.0:1 bandwidth of about 300 kHz:

"4DX" Dipole beam antenna for 10 meters at 6.4m AGL: VSWR curve

The antenna can be made multi-band, either by introducing physical links in the antenna legs (as a double linked dipole), or by introducing traps in the antenna legs.

With the ability to change beam direction literally at the flip of a switch, the "4DX" Dipole beam antenna can be a very useful antenna for activations of parks, islands/lighthouses, and for outdoor competitions or for Field Day activations.

 

LoG (Loop on Ground) RX antenna designer

The LoG (Loop on Ground) RX antenna designer page enables the user to quickly design a LoG (Loop on Ground) antenna for receiving. This type of antenna is especially suitable for receiving signals in the lower HF bands (160m, 80m, 60m and 40m) as well as the newer 2200m and 630m bands. The antenna is easy to construct and to deploy and, despite the lower level of signals obtained, has generally a higher signal-to-noise ratio (SNR) than many other, more conventional antennas.

Be aware also that this antenna gives best results when laid out on ground with good to high conductivity.

Typical rectangular LoG RX antenna

Two recent studies of the LoG antenna are especially noteworthy:

Both of these studies find the LoG antenna to be a very useful antenna for reception of lower frequency band signals.

What size of LoG do I need?

Since the LoG designer page allows the user to specify any of a choice of different loop lengths, as well as different rectangular shapes, it may not be clear what advantages accrue from using a longer or shorter loop.

In general, Matt KK5JY recomends "a loop that is no more than one electrical wavelength in circumference, adjusted for the insulation of the wire, on the shortest wavelength on which you intend to operate. As a rule of thumb, this gives a physical length that is perhaps 90% to 95% of 1·λ on that band. "

Of course, as with any antenna for receive only, a shorter length may also be used: in such a case, signal strengths would be correspondingly lower. Here are a couple of suggestions for suitable lengths/bands:

To connect the antenna to a coax cable, an isolation transformer of 5:2 or 3:1 turns ratio is used at the feed-point: see the KK5JY article linked above for details.

Is the LoG antenna directional at all?

The short answer is: it is most often not directional in azimuth (compass) directions. Some directionality can be built in, and this depends on the loop shape, the band(s) it has been designed for, and the band it is used on.  If the loop is appreciably longer than it is wide, then some directionality is already "built in"; the radiation patterns will reflect this to some degree.

Receiving on bands of higher frequency than the antenna was designed for - and it's perfectly OK to do this, since it is a receiving antenna after all - will most often result in radiation patterns which are not symmetrical, and hence exhibit stronger azimuth lobes in certain directions.  You could use this to your advantage: you might orient the antenna in such a way as to point any directional lobes towards some region of the country/continent/world of particular interest to you on the higher band(s).

Can I receive low-band DX with a LoG antenna?

Yes, you can: it receives low-band DX at low elevation angles, admittedly with less sensitivity, but often better SNR, than other antennas. Try it - you may be pleasantly surprised at the results!  Just be careful where you site the antenna - it's great at picking up very local RFI from nearby overhead cables or sometimes from buried cables.